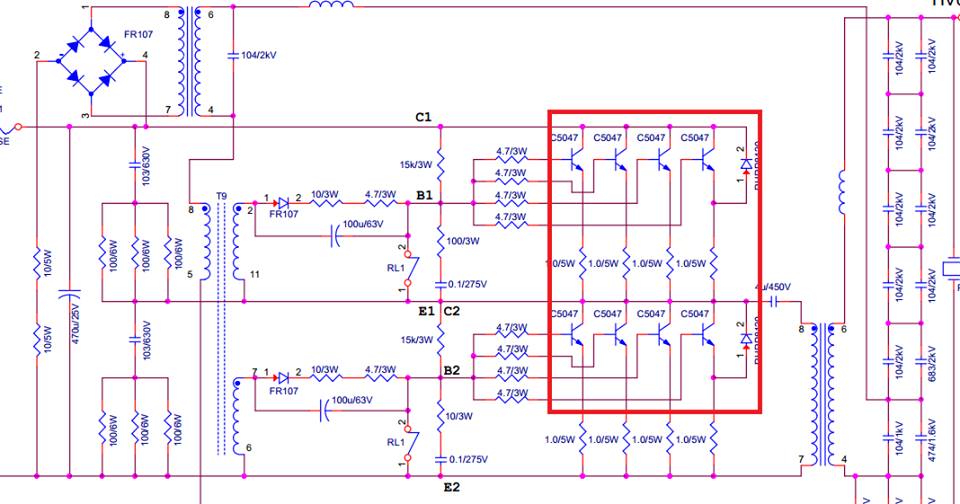
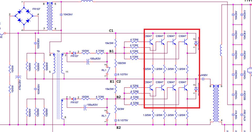
Mạch khuyếch đại công suất

Top